一、N 溝道 MOS 管的導通機制
N 溝道 MOS 管作為一種常見的電子元件,在電路控制中發揮著重要作用。其導通的關鍵在于 G 極(柵極)與 S 極(源極)之間的電壓差。當這一電壓差超過 MOS 管的閾值電壓時,D 極(漏極)與 S 極之間會形成導通路徑。具體來說,在實際應用中,通過將控制信號接入 G 極,并將 S 極接地(GND),可以實現對 N 溝道 MOS 管開關狀態的有效控制。一旦 D 極和 S 極導通,其導通電阻 Rds(on) 會變得極小,通常處于幾十毫歐的水平,從而使得電流流過時產生的壓降可以忽略不計,為電路中的電流流通提供了低損耗的通道。
二、N 溝道 MOS 管作為低側電源開關的應用


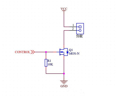
(一)基本電路連接與工作原理
在低側電源開關的應用場景中,N 溝道 MOS 管的控制信號(CONTROL)通常為 3 - 12V 的電平信號。負載的一端連接到電源的正極,而另一端則與 MOS 管的 D 極相連。當 CONTROL 信號處于高電平時,即 Vgs(柵源電壓)超過 NMOS 管的導通閾值電壓時,MOS 管導通,負載得以正常工作;相反,當 CONTROL 信號為低電平時,Vgs 降為 0,MOS 管關斷,負載停止工作。這種控制方式簡單直接,能夠實現對負載電路的有效通斷控制。
(二)防止電路反接保護設計
防止電路反接的功能原理




當 N 溝道 MOS 管應用于防止電路反接的場景中,在正常的電路連接情況下,假設 VCC 為 5V 的電源,并通過一個 10KΩ 的阻性負載進行供電,此時通過電壓表和電流表測量,可以得到正常的電壓值為 5V,電流值為 500μA 左右。然而,當模擬電源反接的情況,即通過切換 Key 開關使電源極性接反時,測量得到的電壓值會變為約 -49.554mV,電流值約為 -4.955μA。這種變化表明,N 溝道 MOS 管在這種情況下能夠有效地限制反向電流的大小,起到一定的保護作用,防止因電源反接導致的電路損壞。
電路反接保護的設計意義
在實際的電子電路設計中,電源反接是一種常見的異常情況,可能會對電路中的各個元件造成嚴重的損壞。N 溝道 MOS 管用于防止電路反接保護電路的設計,能夠在一定程度上提高電路的可靠性和穩定性。當電源反接發生時,MOS 管的特性使得反向電流受到限制,從而保護了后續電路免受過大的反向電流沖擊,減少了因電源極性錯誤連接而導致的維修成本和設備損壞風險。
三、N 溝道 MOS 管應用中的注意事項
(一)驅動信號的要求
為了確保 N 溝道 MOS 管的可靠導通和關斷,驅動信號需要滿足一定的要求。在導通時,柵極驅動電壓應足夠高,以確保 Vgs 超過閾值電壓,并且提供足夠的電壓裕量,使得 MOS 管能夠工作在飽和導通區,從而降低導通電阻,減少功率損耗。而在關斷時,驅動信號應盡量降低至接近 0V,以確保 MOS 管完全截止,避免出現漏電流過大的情況。
(二)散熱考慮
在大電流應用中,盡管 N 溝道 MOS 管的導通電阻較小,但仍會產生一定的熱量。因此,需要根據實際工作電流和導通電阻計算功率損耗,并采取適當的散熱措施,如安裝散熱片、使用風扇等,以保證 MOS 管在正常溫度范圍內工作,延長其使用壽命。
(三)寄生電感和電容的影響
在高頻開關應用中,N 溝道 MOS 管的寄生電感和電容可能會對電路的性能產生影響。寄生電感會導致電壓尖峰的產生,而寄生電容則可能引起開關速度的下降。因此,在高頻電路設計中,需要合理布局布線,盡量減少寄生參數的影響,必要時可以采用緩沖電路等措施來改善電路的高頻特性。
〈烜芯微/XXW〉專業制造二極管,三極管,MOS管,橋堆等,20年,工廠直銷省20%,上萬家電路電器生產企業選用,專業的工程師幫您穩定好每一批產品,如果您有遇到什么需要幫助解決的,可以直接聯系下方的聯系號碼或加QQ/微信,由我們的銷售經理給您精準的報價以及產品介紹
聯系號碼:18923864027(同微信)
QQ:709211280

