
傳真:
18923864027
QQ:
709211280
地址:
深圳市福田區振中路84號愛華科研樓7層
等效電路圖的畫法,圖文介紹畫出如下電路圖的等效電路圖先理解什么是串聯、什么是并聯,并聯:兩個電阻各自的兩端直接用導線相連,如下圖;
熱阻的三種計算公式,熱阻的計算公式介紹一、熱阻基本概念與核心公式熱阻是反映材料或系統對熱流傳導阻礙程度的物理量,衡量單位熱流密度下
大功率升壓電路原理圖,大功率電路設計介紹一、大功率升壓電路在大功率升壓電路中,各類電子元件發揮著關鍵作用:電容部分:C1、C2、C5、C6
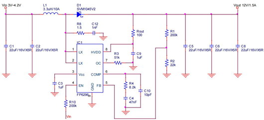
直流升壓電路,dcdc升壓電路介紹在眾多電子電路設計中,DC-DC 升壓電路占據著關鍵地位,其核心功能在于提升電源電壓,以滿足不同類型電子元
單相半橋逆變電路圖,工作原理介紹一、單相半橋逆變電路結構單相半橋逆變電路以其簡潔的架構在電力電子領域廣泛應用。基本設計由兩個晶閘管
什么是半橋與全橋,區別作用原理圖介紹一、半橋電路(一)結構組成半橋電路由兩個功率開關器件(如MOS管)以圖騰柱形式連接,中間點作為輸出
不間斷電源電池接線圖,接線方法介紹一、UPS電源外接電池注意事項(一)電壓匹配在連接UPS電源外接電池之前,必須先確認UPS電源主機對外接電
單相交流調壓電路,調壓電路圖介紹一、單相交流調壓電路概述單相交流調壓電路通過改變交流電壓的相位或波形來調節輸出電壓,主要分為相控調
ups電源電路圖,UPS不間斷電源介紹一、UPS電源電路圖詳解(一)基礎電路架構該UPS電源電路圖展示了在停電情況下,設備如何通過電池進行控制
不間斷電源電路,工作原理圖介紹一、UPS不間斷供電電源概述UPS不間斷供電電源是一種集成了儲能裝置(常見為蓄電池)的電源系統,以逆變器為
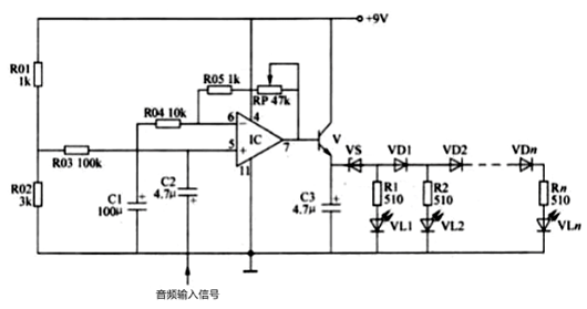
led電平指示電路的制作,電路圖介紹一、基于LM324的LED電平指示器電路設計(一)電路功能與應用場景該LED電平指示器電路以LM324運算放大器為
mos管代替二極管的作用,防倒灌電路介紹一、MOS管替代二極管的優勢(一)低導通電阻與壓降MOS管的導通電阻極低,通常在1mΩ至幾十m&Ome