硬開關電路設計實例
硬開關電路是將2節7號電池的串聯電壓通過DC/DC轉換器MAX756轉換成3.3 V的電壓,電路圖如圖1所示。如果不經升壓電路而直接由電池供電,那么因電池端產生的電壓存在一個由高到低的下降過程。
2節新電池的串聯電壓在3 V以上,隨著能量的耗盡,會下降到2V以下,導致機器無法正常工作。JM2按鍵為開/關機鍵,在按動JM2時,由于按鍵的抖動,會產生誤動作。由R20,C13,R21,R22,R23,V9構成的充放電回路,作用是通過適當地選擇R20,C13,R21的值,使充放電回路的充電時間與放電時間都大于鍵抖動時間,從而有效地消除鍵的抖動。
V9集電極輸出的按鍵脈沖經去抖后,再通過U25 (74HC14)三個帶施密特觸發器的反相器進一步濾波整形,產生波形完整的單脈沖。由該脈沖觸發U24A(74HC74 D觸發器)的翻轉。
圖1中:
①若U24A的5腳Q端輸出高電平,則6腳Q端輸出低電平,該低電平輸入到MAX756的1腳禁止端(低電平有效)。此時MAX756處于關斷狀態,但由于DC/DC轉換電路中的脈沖整流管V5的存在,電池電壓仍然經V5到達DC/DC的輸出端6腳。
因此,在電路中還必須加一個晶體管V11作為開關元件。在U24A的6腳Q端輸出低電平使MAX756處于禁止狀態時,U24A的5腳Q端輸出高電平使晶體管V11處于截止狀態,從而使電池到主電路的電源VCC的通路處于徹底關斷狀態,機器處于關機狀態,并且關機時整機電流為最小,經測量不超過5uA.
②當按鍵脈沖觸發U24A(74HC74 D觸發器)翻轉,U24A的5腳Q端輸出低電平,6腳Q端輸出高電平時,MAX756處于工作狀態,因輸出電壓控制端2腳為高電平,所以輸出+3.3 V的電壓。同時,U24A的5腳Q端輸出低電平促使晶體管V11處于導通狀態,這樣MAX756輸出可為主電路提供工作電源,機器處于開機狀態。

在開機狀態下,單片機的輸出SWPW保持為低電平。當單片機將SWPW輸出改為高電平時,通過V10構成的反相電路輸出低電平,使U24A置1端有效,U24A的5腳Q端輸出高電平,6腳Q端輸出低電平,機器將被關機,所以SWPW可作為“自動關機”信號。
由于在單片機上電復位時1/O口輸出為高電平,復位時的SWPW高電平會引起“復位誤關機”現象。為防止這種現象的發生,在SWPW輸出電路中加了由R25,C14構成的充電回路,適當選擇R25,C14的取值,復位后在R25,C14充電回路未充到V10導通的閥值電平0.7 V之前將SWPW置為低電平,便可避免“復位誤關機”現象。
MAX756的5腳LBI是電池低電壓的檢測引腳,如果該引腳上的電壓下降到內部參考基準電壓1.25 V以下,MAX756的4腳LBO(漏極開路型輸出)便會輸出低電平,可作為電池低壓報警信號。報警電壓點的設定依據有兩個。
①國標要求電池終止電壓為0.9 V.經過實際測量,當2節7號電池的串聯電壓降到2V以下時,電池能量即將耗盡,已不能維持產品持續穩定工作。因此將電池低壓檢測報警點設定在2 V.
之所以稱該電路為硬開關電路,主要原因在于按下JM2便可實現開關機,無須再由單片機來輔助。SWPW的作用是實現定時自動關機。接下來講的電池供電電路在按鍵控制開關機時必須有單片機來輔助才行。
軟開關電路設計實例
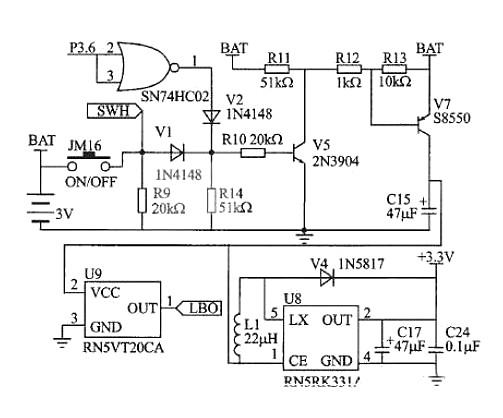
在圖2所示的電源管理電路中,采用了RN5RK331A DC/DC轉換器,將電池提供的電壓變換為3.3 V的電壓后再供給主電路,保證在電池的整個壽命周期內機器都能穩定工作。

該電路的開/關機的過程分為這樣兩種情況:
①在關機狀態下,JM16鍵作為開機鍵使用。按下JM16,電池電壓經V1到達V5的基極,促使V5和V7導通;電池電壓經V7到DC/DC轉換器RN5RK331A的輸入端和使能端,DC/DC轉換器開始工作,向主電路輸出3.3 V電源。
支付密碼器進入開機狀態后,再由單片機的P3.6輸出低電平并經反相后通過V2使V5和V7保持導通狀態,這樣即使JM16鍵松開后,支付密碼器也能維持開機狀態,P3.6輸出低電平起到開機自保的作用。
②在開機狀態下,JM16鍵作為關機鍵使用。未按下JM16鍵時,SWH信號點為低電平。按下JM16鍵,SWH信號點為高電平,這一信號變化通過鍵盤接口被單片機讀??;在開機時檢測到JM16的閉合,可確定為關機命令;等到JM16鍵松開后,單片機的P3.6輸出高電平并經反相后通過V2使V5和V7變為截止狀態,支付密碼器因為沒有電源供給而關機。
在該供電電路中晶體管V7是電池供電的開關元件,將它設在DC/DC轉換電路的前面,關機時將DC/DC轉換器的供電回路完全切斷,進一步減小了關機時的漏電流。整機關機后,經檢測,關機電流小于5uA.圖2中的電池低電壓檢測報警由RN5VT20CA(U9)實現,檢測電壓為固定值2V.
與圖1相比較,用JM16鍵開機后,還必須利用單片機P3.6輸出低電平實現開機自保,因此稱該電路為“軟開關電路”。使用該軟開關電路的優點是無須考慮按鍵去抖動問題,硬件電路簡單,可降低硬件成本,節約印制板板面,在手持式產品中印制板板面是非常寶貴的(元器件的數量直接影響印制板的大小和產品整體外觀)。
缺點是當受到外界強信號干擾或由于電池電量不足而引起死機時,按鍵JM16將不起作用,必須取出電池,再重新裝入方能解決死機現象。當然這種情況出現的機率極低,且因電池電量不足而引起死機時,就需要更換電池了。而圖1的硬開關電路中,當碰到死機現象時,無需觸摸電池,通過按鍵JM2就能實現開機和關機。
〈烜芯微/XXW〉專業制造二極管,三極管,MOS管,橋堆等,20年,工廠直銷省20%,上萬家電路電器生產企業選用,專業的工程師幫您穩定好每一批產品,如果您有遇到什么需要幫助解決的,可以直接聯系下方的聯系號碼或加QQ/微信,由我們的銷售經理給您精準的報價以及產品介紹
聯系號碼:18923864027(同微信)
QQ:709211280

