為使開關電源在惡劣環境及突發故障狀況下安全可靠,提出了幾種實用的保護電路,并對電路的工作原理進行了詳盡分析。
1 引言
評價開關電源的質量指標應該是以安全性、可靠性為第一原則。在電氣技術指標滿足正常使用要求的條件下,為使電源在惡劣環境及突發故障情況下安全可靠地工作,必須設計多種保護電路,比如防浪涌的軟啟動,防過壓、欠壓、過熱、過流、短路、缺相等保護電路。
2 開關電源常用的幾種保護電路
2.1 防浪涌軟啟動電路
開關電源的輸入電路大都采用電容濾波型整流電路,在進線電源合閘瞬間,由于電容器上的初始電壓為零,電容器充電瞬間會形成很大的浪涌電流,特別是大功率開關電源,采用容量較大的濾波電容器,使浪涌電流達100A以上。在電源接通瞬間如此大的浪涌電流,重者往往會導致輸入熔斷器燒斷或合閘開關的觸點燒壞,整流橋過流損壞;輕者也會使空氣開關合不上閘。上述現象均會造成開關電源無法正常工作,為此幾乎所有的開關電源都設置了防止流涌電流的軟啟動電路,以保證電源正常而可靠運行。
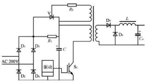
圖1是采用晶閘管V和限流電阻R1組成的防浪涌電流電路。在電源接通瞬間,輸入電壓經整流橋(D1~D4)和限流電阻R1對電容器C充電,限制浪涌電流。當電容器C充電到約80%額定電壓時,逆變器正常工作。經主變壓器輔助繞組產生晶閘管的觸發信號,使晶閘管導通并短路限流電阻R1,開關電源處于正常運行狀態。


圖1 采用晶閘管和限流電阻組成的軟啟動電路
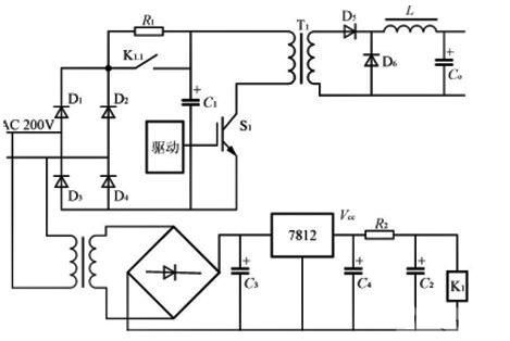
圖2是采用繼電器K1和限流電阻R1構成的防浪涌電流電路。電源接通瞬間,輸入電壓經整流(D1~D4)和限流電阻R1對濾波電容器C1充電,防止接通瞬間的浪涌電流,同時輔助電源Vcc經電阻R2對并接于繼電器K1線包的電容器C2充電,當C2上的電壓達到繼電器K1的動作電壓時,K1動作,其觸點K1.1閉合而旁路限流電阻R1,電源進入正常運行狀態。限流的延遲時間取決于時間常(R2C2),通常選取為0.3~0.5s。為了提高延遲時間的準確性及防止繼電器動作抖動振蕩,延遲電路可采用圖3所示電路替代RC延遲電路。


圖2 采用繼電器K1和限流電阻構成的軟啟動電路


圖3 替代RC的延遲電路
2.2 過壓、欠壓及過熱保護電路
進線電源過壓及欠壓對開關電源造成的危害,主要表現在器件因承受的電壓及電流應力超出正常使用的范圍而損壞,同時因電氣性能指標被破壞而不能滿足要求。因此對輸入電源的上限和下限要有所限制,為此采用過壓、欠壓保護以提高電源的可靠性和安全性。
溫度是影響電源設備可靠性的最重要因素。根據有關資料分析表明,電子元器件溫度每升高2℃,可靠性下降10%,溫升50℃時的工作壽命只有溫升25℃時的1/6,為了避免功率器件過熱造成損壞,在開關電源中亦需要設置過熱保護電路。


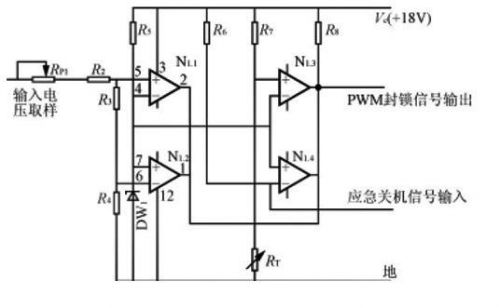
圖4 過壓、欠壓、過熱保護電路
圖4是僅用一個4比較器LM339及幾個分立元器件構成的過壓、欠壓、過熱保護電路。取樣電壓可以直接從輔助控制電源整流濾波后取得,它反映輸入電源電壓的變化,比較器共用一個基準電壓,N1.1為欠壓比較器,N1.2為過壓比較器,調整R1可以調節過、欠壓的動作閾值。N1.3為過熱比較器,RT為負溫度系數的熱敏電阻,它與R7構成分壓器,緊貼于功率開關器件IGBT的表面,溫度升高時,RT阻值下降,適當選取R7的阻值,使N1.3在設定的溫度閾值動作。N1.4用于外部故障應急關機,當其正向端輸入低電平時,比較器輸出低電平封鎖PWM驅動信號。由于4個比較器的輸出端是并聯的,無論是過壓、欠壓、過熱任何一種故障發生,比較器輸出低電平,封鎖驅動信號使電源停止工作,實現保護。如將電路稍加變動,亦可使比較器輸出高電平封鎖驅動信號。
2.3 缺相保護電路
由于電網自身原因或電源輸入接線不可靠,開關電源有時會出現缺相運行的情況,且掉相運行不易被及時發現。當電源處于缺相運行時,整流橋某一臂無電流,而其它臂會嚴重過流造成損壞,同時使逆變器工作出現異常,因此必須對缺相進行保護。檢測電網缺相通常采用電流互感器或電子缺相檢測電路。由于電流互感器檢測成本高、體積大,故開關電源中一般采用電子缺相保護電路。圖5是一個簡單的電子缺相保護電路。三相平衡時,R1~R3結點H電位很低,光耦合輸出近似為零電平。當缺相時,H點電位抬高,光耦輸出高電平,經比較器進行比較,輸出低電平,封鎖驅動信號。比較器的基準可調,以便調節缺相動作閾值。該缺相保護適用于三相四線制,而不適用于三相三線制。電路稍加變動,亦可用高電平封鎖PWM信號。


圖5 三相四線制的缺相保護電路
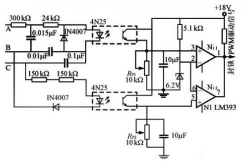
圖6是一種用于三相三線制電源缺相保護電路,A、B、C缺任何一相,光耦器輸出電平低于比較器的反相輸入端的基準電壓,比較器輸出低電平,封鎖PWM驅動信號,關閉電源。比較器輸入極性稍加變動,亦可用高電平封鎖PWM信號。這種缺相保護電路采用光耦隔離強電,安全可靠,RP1、RP2用于調節缺相保護動作閾值。


圖6 三相三線制的缺相保護電路
2.4 短路保護
開關電源同其它電子裝置一樣,短路是最嚴重的故障,短路保護是否可靠,是影響開關電源可靠性的重要因素。IGBT(絕緣柵雙極型晶體管)兼有場效應晶體管輸入阻抗高、驅動功率小和雙極型晶體管電壓、電流容量大及管壓降低的特點,是目前中、大功率開關電源最普遍使用的電力電子開關器件。IGBT能夠承受的短路時間取決于它的飽和壓降和短路電流的大小,一般僅為幾μs至幾十μs。短路電流過大不僅使短路承受時間縮短,而且使關斷時電流下降率di/dt過大,由于漏感及引線電感的存在,導致IGBT集電極過電壓,該過電壓可在器件內部產生擎住效應使IGBT鎖定失效,同時高的過電壓會使IGBT擊穿。因此,當出現短路過流時,必須采取有效的保護措施。為了實現IGBT的短路保護,則必須進行過流檢測。適用IGBT過流檢測的方法,通常是采用霍爾電流傳感器直接檢測IGBT的電流Ic,然后與設定的閾值比較,用比較器的輸出去控制驅動信號的關斷;或者采用間接電壓法,檢測過流時IGBT的電壓降Vce,因為管壓降含有短路電流信息,過流時Vce增大,且基本上為線性關系,檢測過流時的Vce并與設定的閾值進行比較,比較器的輸出控制驅動電路的關斷。在短路電流出現時,為了避免關斷電流的di/dt過大形成過電壓,導致IGBT鎖定無效和損壞,以及為了降低電磁干擾,通常采用軟降柵壓和軟關斷綜合保護技術。在檢測到過流信號后首先是進入降柵保護程序,以降低故障電流的幅值,延長IGBT的短路承受時間。在降柵動作后,設定一個固定延遲時間用以判斷故障電流的真實性,如在延遲時間內故障消失則柵壓自動恢復,如故障仍然存在則進行軟關斷程序,使柵壓降至0V以下,關斷IGBT的驅動信號。由于在降柵壓程序階段集電極電流已減小,故軟關斷時不會出現過大的短路電流下降率和過高的過電壓。采用軟降柵壓及軟關斷柵極驅動保護,使故障電流的幅值和下降率都能受到限制,過電壓降低,IGBT的電流、電壓運行軌跡能保證在安全區內。
在設計降柵壓保護電路時,要正確選擇降柵壓幅度和速度,如果降柵壓幅度大(比如7.5V),降柵壓速度不要太快,一般可采用2μs下降時間的軟降柵壓,由于降柵壓幅度大,集電極電流已經較小,在故障狀態封鎖柵極可快些,不必采用軟關斷;如果降柵壓幅度較小(比如5V以下),降柵速度可快些,而封鎖柵壓的速度必須慢,即采用軟關斷,以避免過電壓發生。為了使電源在短路故障狀態不中斷工作,又能避免在原工作頻率下連續進行短路保護產生熱積累而造成IGBT損壞,采用降柵壓保護即可不必在一次短路保護立即封鎖電路,而使工作頻率降低(比如1Hz左右),形成間歇“打嗝”的保護方法,故障消除后即恢復正常工作。
下面介紹幾種IGBT短路保護的實用電路及工作原理。
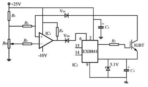
圖7是利用IGBT過流時Vce增大的原理進行保護的電路,用于專用驅動器EXB841。EXB841內部電路能很好地完成降柵及軟關斷,并具有內部延遲功能,以消除干擾產生的誤動作。含有IGBT過流信息的Vce不直接送至EXB841的集電極電壓監視腳6,而是經快速恢復二極管VD1,通過比較器IC1輸出接至EXB841的腳6,其目的是為了消除VD1正向壓降隨電流不同而異,采用閾值比較器,提高電流檢測的準確性。如果發生過流,驅動器EXB841的低速切斷電路慢速關斷IGBT,以避免集電極電流尖峰脈沖損壞IGBT器件。


圖7 采用IGBT過流時Vce增大的原理進行保護
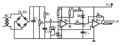
圖8是利用電流傳感器進行過流檢測的IGBT保護電路,電流傳感器(SC)初級(1匝)串接在IGBT的集電極電路中,次級感應的過流信號經整流后送至比較器IC1的同相輸入端,與反相端的基準電壓進行比較,IC1的輸出送至具有正反饋的比較器IC2,其輸出接至PWM控制器UC3525的輸出控制腳10。不過流時,VA<Vref,VB=0.2V,VC<Vref,IC2輸出低電平,PWM控制器正常工作。
(a) 電路原理圖

(b) PWM控制電路的輸出驅動波形圖

圖8 利用電流傳感器進行過流檢測的IGBT保護電路
當出現過流時,電流傳感器檢測的整流電壓升高,VA>Vref,VB為高電平,C3充電使VC>Vref,IC2輸出高電平(大于1.4V),關閉PWM控制電路。因無驅動信號,IGBT關閉,而電源停止工作,電流傳感器無電流流過,使VA<Vref,VB=0.2V,C3經R1放電,當C3放電到使VC<Vref時,IC2又輸出低電平,電源重新進入工作狀態,如果過流繼續存在,保護電路又回復到原來的限流保護工作狀態,反復循環使PWM控制電路的輸出驅動波形處于間隔輸出狀態,如圖8(b)所示波形。電位器RP1調整比較器過流動作閾值。電容器C3經D5快速充電,經R1慢速放電,只要合理地選擇R1,C3的參數,使PWM驅動信號關閉時間t2>>t1,可保證電源進入睡眠狀態。正反饋電阻R7保證IC2只有高、低電平兩種狀態,D5,R1,C3充放電電路,保證IC2輸出不致在高、低電平之間頻繁變化,即IGBT不致頻繁開通、關斷而損壞。
圖8 利用電流傳感器進行過流檢測的IGBT保護電路圖9是利用IGBT(V1)過流集電極電壓檢測和電流傳感器檢測的綜合保護電路,電路工作原理是:負載短路(或IGBT因其它故障過流)時,V1的Vce增大,V3門極驅動電流經R2,R3分壓器使V3導通,IGBT柵極電壓由VD3所限制而降壓,限制IGBT峰值電流幅度,同時經R5C3延遲使V2導通,送去軟關斷信號。另一方面,在短路時經電流傳感器檢測短路電流,經比較器IC1輸出的高電平使V3導通進行降柵壓,V2導通進行軟關斷。


圖9 綜合過流保護電路
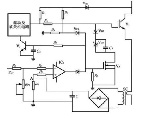
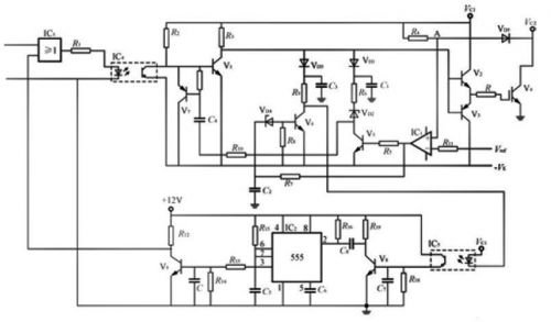
圖10是應用檢測IGBT集電極電壓的過流保護原理,采用軟降柵壓、軟關斷及降低工作頻率保護技術的短路保護電路。


圖10
正常工作狀態,驅動輸入信號為低電平時,光耦IC4不導通,V1,V3導通,輸出負驅動電壓。驅動輸入信號為高電平時,光耦IC4導通,V1截止而V2導通,輸出正驅動電壓,功率開關管V4工作在正常開關狀態。發生短路故障時,IGBT集電極電壓增大,由于Vce增大,比較器IC1輸出高電平,V5導通,IGBT實現軟降柵壓,降柵壓幅度由穩壓管VD2決定,軟降柵壓時間由R6C1形成2μs。同時IC1輸出的高電平經R7對C2進行充電,當C2上電壓達到穩壓管VD4的擊穿電壓時,V6導通并由R9C3形成約3μs的軟關斷柵壓,軟降柵壓至軟關斷柵壓的延遲時間由時間常數R7C2決定,通常選取在5~15μs。V5導通時,V7經C4R10電路流過基極電流而導通約20μs,在降柵壓保護后將輸入驅動信號閉鎖一段時間,不再響應輸入端的關斷信號,以避免在故障狀態下形成硬關斷過電壓,使驅動電路在故障存在的情況下能執行一個完整的降柵壓和軟關斷保護過程。
V7導通時,光耦IC5導通,時基電路IC2的觸發腳2獲得負觸發信號,555輸出腳3輸出高電平,V9導通,IC3被封鎖,封鎖時間由定時元件R15C5決定(約1.2s),使工作頻率降至1Hz以下,驅動器的輸出信號將工作在所謂的“打嗝”狀態,避免了發生短路故障后仍工作在原來的頻率下,連續進行短路保護導致熱積累而造成IGBT損壞。只要故障消失,電路又能恢復到正常工作狀態。
3 結語
開關電源保護功能雖屬電源裝置電氣性能要求的附加功能,但在惡劣環境及意外事故條件下,保護電路是否完善并按預定設置工作,對電源裝置的安全性和可靠性至關重要。驗收技術指標時,應對保護功能進行驗證。
開關電源的保護方案和電路結構具有多樣性,但對具體電源裝置而言,應選擇合理的保護方案和電路結構,以使得在故障條件下真正有效地實現保護。文中所述的保護電路可以靈活組合使用,以簡化電路結構和降低成本。
烜芯微專業制造二極管,三極管,MOS管,橋堆等20年,工廠直銷省20%,4000家電路電器生產企業選用,專業的工程師幫您穩定好每一批產品,如果您有遇到什么需要幫助解決的,可以點擊右邊的工程師,或者點擊銷售經理給您精準的報價以及產品介紹
烜芯微專業制造二極管,三極管,MOS管,橋堆等20年,工廠直銷省20%,4000家電路電器生產企業選用,專業的工程師幫您穩定好每一批產品,如果您有遇到什么需要幫助解決的,可以點擊右邊的工程師,或者點擊銷售經理給您精準的報價以及產品介紹

