在直流電源系統中,電源的輸入端,為了防止電源正負極接反,通常會在輸入端對電源進行防反接保護。防反接保護的方法有很多種,今天就來介紹一下。
二極管防反接


利用二極管的單向導通特點實現防反接,這種方式是最簡單的防反接方法,成本也低,但是缺點也很明顯。
首先,二極管的壓降較大,硅管0.7V左右,鍺管0.2-0.3V左右。這在一些電源電壓較小的應用中就不合適,比如鋰電池供電,3.3V的系統中,二極管上會損失至少0.2V的壓降。
另外,不適合大電流的應用。假如系統電流2A,二極管壓降0.7V,則二極管上的功耗為1.4W,發熱量大,效率低。
整流橋防反接

這種方式也是利用二極管的單向導通特點,只不過使用了四個二極管。這種方式的優點是,無論正接反接電路都會正常工作。缺點與二極管防反接一樣,而且壓降是兩個二極管的壓降,缺點更明顯。
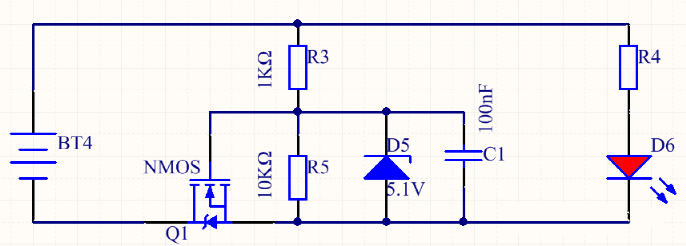
NMOS管防反接

圖中Q1為NMOS管,當電源正接時,MOS管的體二極管導通,源極S的電壓為0.7V左右,柵極G的電壓VBAT,則Vgs =(VBAT-0.6)*R5/(R5+R3),當選取合適的R3和R5值,使Vgs達到MOS管的開啟電壓,則MOS管DS極導通,體二極管被短路,系統通過MOS管形成回路。
MOS管的導通電阻一般很小,毫歐級別,即使系統電流較大也不會產生很大的壓降和功耗。
當電源反接時,寄生二極管反接,MOS的導通電壓為0,NMOS截止,從而對系統形成保護。
圖中D5為穩壓管,防止Vgs電壓過大導致MOS被擊穿,C1電容的作用是使電路有個軟啟動的過程,電流通過R3對C1充電,使G極電壓逐步建立。
PMOS管防反接
PMOS管防反接與NMOS管原理一樣,只不過NMOS是接在電源負極,PMOS是接在電源正極。電路如下,不再具體分析。
烜芯微專業制造二極管,三極管,MOS管,橋堆等,20年,工廠直銷省20%,1500家電路電器生產企業選用,專業的工程師幫您穩定好每一批產品,如果您有遇到什么需要幫助解決的,可以直接聯系上方的聯系號碼或加QQ,由我們的銷售經理給您精準的報價以及產品介紹
首先,二極管的壓降較大,硅管0.7V左右,鍺管0.2-0.3V左右。這在一些電源電壓較小的應用中就不合適,比如鋰電池供電,3.3V的系統中,二極管上會損失至少0.2V的壓降。
另外,不適合大電流的應用。假如系統電流2A,二極管壓降0.7V,則二極管上的功耗為1.4W,發熱量大,效率低。
整流橋防反接

這種方式也是利用二極管的單向導通特點,只不過使用了四個二極管。這種方式的優點是,無論正接反接電路都會正常工作。缺點與二極管防反接一樣,而且壓降是兩個二極管的壓降,缺點更明顯。
NMOS管防反接

圖中Q1為NMOS管,當電源正接時,MOS管的體二極管導通,源極S的電壓為0.7V左右,柵極G的電壓VBAT,則Vgs =(VBAT-0.6)*R5/(R5+R3),當選取合適的R3和R5值,使Vgs達到MOS管的開啟電壓,則MOS管DS極導通,體二極管被短路,系統通過MOS管形成回路。
MOS管的導通電阻一般很小,毫歐級別,即使系統電流較大也不會產生很大的壓降和功耗。
當電源反接時,寄生二極管反接,MOS的導通電壓為0,NMOS截止,從而對系統形成保護。
圖中D5為穩壓管,防止Vgs電壓過大導致MOS被擊穿,C1電容的作用是使電路有個軟啟動的過程,電流通過R3對C1充電,使G極電壓逐步建立。
PMOS管防反接
PMOS管防反接與NMOS管原理一樣,只不過NMOS是接在電源負極,PMOS是接在電源正極。電路如下,不再具體分析。
烜芯微專業制造二極管,三極管,MOS管,橋堆等,20年,工廠直銷省20%,1500家電路電器生產企業選用,專業的工程師幫您穩定好每一批產品,如果您有遇到什么需要幫助解決的,可以直接聯系上方的聯系號碼或加QQ,由我們的銷售經理給您精準的報價以及產品介紹

