大部分電子系統都依賴于正電壓軌或負電壓軌,但是有些應用要求單電壓軌同時為正負電壓軌。在這種情況下,正電源或負電源由同一端子提供,也就是說,電源的輸出電壓可以在整個電壓范圍內調節,并且可以平穩轉換極性。例如,一些汽車和音頻應用除了需要傳統電壓源外,還需要能夠用作負載以及從輸出端子吸取電流的電源。汽車系統中的再生制動就是這種應用。關于單端子雙極性電源已有相關文獻介紹,但是對于能夠在輸入有電壓降期間工作(例如冷啟動條件下),同時繼續提供雙向功能的解決方案沒有看到相關資料。本文介紹一種不受輸入電壓變化影響,同時產生功率并實現反向電流流動(即從輸出到輸入)的解決方案。

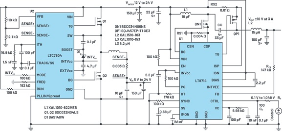
圖 1. 雙極性、雙向、雙端子電源的電氣原理圖: VIN = 5 V至 24 V, 3 A 時 VOUT = ±10 V 。
雙極性雙向電源電路
圖1所示為以4象限控制器(第2級)U1為中心的2級電源。這個4象限轉換器由中間總線轉換器VINTER(第1級)提供饋電,提供12 V 至24 V范圍的輸出電壓,標稱電壓為12 V至16 V,與標準汽車電池電壓軌的標稱電壓范圍匹配。整個2級轉換器的輸出電壓為±10 V, 提供3 A負載電流。輸出電壓由控制器U1的CTRL引腳上的電壓源CONTROL信號控制。
通過低通濾波器CF, RF緩解控制電壓的急劇變化。傳動系統包含兩個MOSFET,分別是N溝道QN1和P溝道QP1;兩個分立電感L1和L2以及一個輸出濾波器。用兩個分立電感替代單個耦合電感可以擴展適用的磁電范圍,并且可以使用以前經過認證和測試的扼流圈。因為輸出具有雙極性特性,所以輸出濾波器僅采用陶瓷電容組成。
整個2級轉換器的輸入電壓范圍為5 V至24 V,涵蓋汽車電子的冷啟動壓降和工業應用中的掉電情況。啟用轉換器時,基于控制器U2的升壓轉換器(級1)使中間總線電壓保持在或高于12 V。升壓轉換器的動力系統包含電感L3、MOSFET Q1和Q2。2級結構支 持下游的4象限轉換器正常工作,在所有工作條件下向負載提供±10 V電壓。

圖 2.VIN從 14 V 降低至 5 V 時的波形。VIN = 5 V/div ,VOUT = 5 V/div ,升壓 SW = 10 V/div ,時標為 200 µs/div 。
雙極性電源提供電流的工作原理
圖2的波形顯示了圖1電路的工作狀態。在VIN端施加輸入電壓時,如果輸入降至12 V以下,升壓轉換器會將其輸出VINTER調節至12 V。如果 VIN 超過標稱12 V汽車電軌的12 V典型值,升壓轉換器會進入 Pass-Thru™ 。在這種模式下,頂部MOSFET Q1會在100%占空比始終導通工作,所以不會進行切換操作;施加于4象限轉換器的電壓 VINTER相對穩定地保持在 VIN。
與典型的2級器件(即升壓轉換器后接降壓/反相)相比,這種方法大幅提升了系統效率。這是因為Pass-Thru模式下(系統大 部分時間都處于此模式)的效率可以接近100%,實質上將功率系統轉變為單級轉換器。如果輸入電壓降低至12 V電平以下(例 如,在冷啟動期間),升壓轉換器將切換為將VINTER 至 12 V調節至12 V。采用此方法,即使輸入電壓急劇下降,4象限轉換器也能夠提供±10 V電壓。
控制電壓達到最大值(在本例中,為1.048 V)時,轉換器輸出為+10 V。控制電壓達到最小值(100 mV)時,轉換器輸出為–10 V。控制電 壓與輸出電壓之間的關系如圖3所示,其中控制電壓為60 Hz正弦信號頻率,峰峰值幅度為0.9048 V。由此得到的轉換器輸出為相應的 60 Hz正弦波,峰峰值幅度為20 V。輸出從–10 V平穩變化為+10 V。

圖 3. 與正弦控制信號呈函數關系的正弦波輸出波形。 VCTRL= 0.5 V/div, VOUT = 5 V/div ,時標為 5 ms/div 。
在此工作模式下,4象限轉換器調節輸出電壓。輸出電壓由U1通過其FB引腳上的電阻RFB 來感測。將該引腳上的電壓與控制電壓相比較,并根據比較結果調節轉換器的占空比(即QN1上的柵極信號),使輸出電壓保持穩定。如果VINTER, CONTROL, 或 VOUT 發生變化,會進行占空比調制,從而相應地調節輸出。MOSFET QP1與QN1同步開關,以實現同步整流,進一步充分提高效率,如圖4所示。

圖 4. 效率與負載電流的關系。
雙極性電源提供電流的工作原理
圖2的波形顯示了圖1電路的工作狀態。在VIN 端施加輸入電壓時,如果輸入降至12 V以下,升壓轉換器會將其輸出VINTER調節至12 V。如果VINN 超過標稱12 V汽車電軌的12 V典型值,升壓轉換器會進入Pass-Thru TM 模式。在這種模式下,頂部MOSFET Q1會在100%占空比始終導通工作,所以不會進行切換操作;施加于4象限轉換器的電壓VINTER相對穩定地保持在VIN 。
電流反向流動時,4象限轉換器調節從VOUT 流至VIN 的輸出電流;在這種模式下,轉換器不調節電壓。4象限控制器感測檢測電阻(圖1中為RS2)兩端產生壓降時的輸出電流,并調節其占空比,使壓降保持在設定值(在本解決方案中為50 mV)。
當4象限轉換器在VINTER 總線上產生的電壓超過規定的最小值時,升壓轉換器進入Pass-Thru模式,頂部MOSFET Q1始終導通,并盡可能以最低損耗將輸出電流預設值提供給 VIN(負載)端子。
此工作模式已經過測試和驗證。為此,將圖1中電路的 VOUT 連接至實驗室電源(設置為12.5 V),將VIN連接至電子負載,將流經轉換器的電流設置為4.5 A。4象限轉換器的熱影像如圖5所示。

圖 5. 4 象限轉換器傳動系統在負載(反向電流)模式下的熱影像。 4.5 A 電流從VOUT 端子流至 12.5 V 電源 (VOUT) 的VIN 。
圖6所示為轉換器實物照片,它由兩個焊接在一起的ADI演示電路組成:分別是 DC2846A 升壓轉換器演示電路和 DC2240A 4象限轉換器演示電路。

圖 6. 將兩個現成的 ADI 演示板焊接在一起組成的測試電路實物照片。左側為 LTC7804 (DC2846A) 。右側為 LT8714 (DC2240A) 。
組件選擇和傳動系統計算
此應用選擇的這兩個控制器都具備高性能、高效率,并且簡單易用。 Linear™是一款易于使用的4象限控制器,支持高效同步整流。LTC7804同步升壓轉換器內置電荷泵,提供高效、無需切換的Pass-Thru 100%占空比工作模式。
接下來針對傳動系統組件和初步選擇的組件進行應力分析。為了更深入地了解功能詳情,請參考這些器件的 LTspice®模型。
表1. 4象限轉換器傳動系統計算

表2. 4象限轉換器控制電路計算

表3. 升壓轉換器計算*

這是一個數值示例,將之前的公式應用于轉換器,在3 A、200 kHz 開關頻率和90%效率下產生±10 V:數值示例
VINTER = 12 V
D4Q = 0.647 V
根據LT8714數據手冊中的最大限流值與占空比關系圖,對于給定 的 D4Q,VCSP = 57 mV。
RS1 = 0.63 × VCSP/IOUT × (1 – D4Q) = 0.004 Ω
RS2 = (50 mV/1.5) × IOUT = 0.01 Ω
選擇L1為10 µH,L2為15 µH
IL1 = 6.1 A; IL2 = 4.3 A
VQ = 58 V 最大VIN 為24 V時)
VCTRN = 0.1 V
VCTRP = 1.048 V
RFB = 147 kΩ
Q1、Q2電壓應力為24 V
烜芯微專業制造二極管,三極管,MOS管,橋堆等20年,工廠直銷省20%,4000家電路電器生產企業選用,專業的工程師幫您穩定好每一批產品,如果您有遇到什么需要幫助解決的,可以點擊右邊的工程師,或者點擊銷售經理給您精準的報價以及產品介紹
烜芯微專業制造二極管,三極管,MOS管,橋堆等20年,工廠直銷省20%,4000家電路電器生產企業選用,專業的工程師幫您穩定好每一批產品,如果您有遇到什么需要幫助解決的,可以點擊右邊的工程師,或者點擊銷售經理給您精準的報價以及產品介紹

